政策法规

当前位置: 首页>>政策法规 > 正文

山东省人民政府办公厅关于印发山东省装备制造业转型升级实施方案的通知
来源:本站 发布日期:2019-01-03 16:00:00 浏览次数:

山东省人民政府办公厅
关于印发山东省装备制造业转型升级
实施方案的通知

鲁政办字〔2018〕254号

各市人民政府、各县(市、区)人民政府,省政府各部门、各直属机构:

  《山东省装备制造业转型升级实施方案》已经省政府同意,现印发给你们,请认真贯彻落实。

山东省人民政府办公厅
2018年12月29日
(此件公开发布)

山东省装备制造业转型升级实施方案

  为深入贯彻落实省委、省政府新旧动能转换重大工程决策部署,加快装备制造业转型升级,实现高质量发展,制定本实施方案。

  一、充分认识加快转型升级的重要性和紧迫性

  装备制造业是为国民经济各行业提供技术装备的基础性、战略性产业,是各行业产业升级、技术进步的重要保障,是衡量综合经济实力和科技水平的标志性产业。我省是装备制造业大省,截至2017年年底,全省共有规模以上企业1.2万家,实现主营业务收入3.86万亿元、利润2364亿元,分别占全省工业的27.1%、28.4%,是重要的支柱产业。但总体看,我省装备制造业大而不强,规模居江苏、广东之后,排全国第三位,产业利润率仅6%,低于两省近1个百分点,缺乏市场竞争力;发展动力不足,研发投入占营业收入的比重不到1.5%,高端产品占比不到30%,产品更新慢,技术含量低,部分产品产能落后,经济规模连续多年处于低增长状态;产业布局分散,未形成集群化发展模式,配套效率低,生产成本高;生产方式落后,多数企业对智能化生产、网络化运营、信息化管理等现代技术应用不足,产品质量不稳定,生产效率低。这些问题和不足,已经成为制约全省装备制造业持续健康发展的突出矛盾,如不加快解决,不仅会延缓全省工业转型升级进程,还将影响新旧动能转换重大工程如期完成。当前,全球新一轮科技革命和产业变革蓬勃兴起,物联网、大数据、人工智能等先进技术向各个领域广泛渗透,必须增强危机意识,抢抓世界科技革命和新旧动能转换重大机遇,加快转型升级,推动质量变革、效率变革、动力变革,实现高质量发展。

  二、总体要求

  (一)指导思想。以习近平新时代中国特色社会主义思想为指导,全面贯彻党的十九大精神,认真落实省委、省政府新旧动能转换重大工程决策部署,牢固树立新发展理念,坚持世界眼光、国际标准、山东优势,以推进供给侧结构性改革为主线,以提高发展质量和效益为中心,聚焦重点领域,加强创新体系建设,积极改造提升传统优势装备,加快发展壮大新兴高端装备,强化“四基”基础配套,推进产业集聚发展,努力将全省装备制造业打造成为全省经济高质量发展的重要支撑。

  (二)基本原则。

  1.坚持向质量要市场。把提高产品质量作为增强市场竞争力的根本手段,对标国际国内先进水平,加强质量管理体系建设,探索应用先进质量管理模式,加大质量提升力度,全面提高产品质量,打造具有国际影响力的品牌。

  2.坚持向创新要动力。把创新作为推动产业发展的核心动力,加强创新体系建设,深化产学研合作,引进培养高层次人才,积极应用新技术新工艺改造提升传统装备,大力开发高技术新兴装备,走创新驱动发展之路,推动产业向智能化高端化转型。

  3.坚持向新模式要效率。把发展新模式新业态作为转型升级的重要内容,充分利用现代信息技术,提升企业管理信息化水平,大力推广智能制造新模式,提高生产效率和产品质量,积极发展“制造+服务”新业态,提升价值链,实现跨界融合,联动发展。

  4.坚持向集聚要效益。集约集聚是实现产业高效发展的基本模式,要以龙头企业为核心,推动配套链、创新链、物流链、生产要素等加快集聚,打造特色产业集群,缩短供应链条,降低运营成本,提高经济效益。

  (三)主要目标。到2022年,全省装备制造业形成以新技术、新产品、新业态、新模式主导发展的现代产业体系,形成一批产业规模大、核心竞争力强、配套供给优、支撑体系全、有较强影响力的产业集群,成为制造业强省建设的重要支撑。

  发展质量显著提高。到2022年,重点行业经济规模和综合效益均居全国前列,全省装备制造业主营业务收入超过5万亿元,利润率达到7%左右,高端装备对产业增长的贡献率达到50%,形成高端产品引领产业发展和增长的新格局。

  创新能力显著提升。到2022年,全省装备制造业研发投入占主营业务收入的比重达到2.5%,重点骨干企业达到5%,建成10个以上装备行业创新平台,新培育一批国家级和省级企业技术中心,产学研合作广泛深入,新产品新技术研发能力全面提升。

  竞争实力显著增强。到2022年,力争打造2个主营业务收入过万亿元的产业集群,形成一批世界闻名的高端装备制造名城。培育5家以上具有国际影响力的千亿级企业集团,50家以上综合实力领先全国的百亿级领军企业,100家以上“专精特新”单项冠军企业。

  产业布局显著优化。到2022年,形成济南、青岛、烟台三个高端装备产业核心区,产业规模占全省的60%以上;沿胶济和京沪高铁沿线,形成一条特色鲜明、优势突出、协同联动的高端装备产业带。其它市产业特色和优势更加突出,全省形成10个以上具有全国影响力的特色优势产业集群(基地)。

  三、重点任务和实施路径

  根据全省工业转型升级的总要求,围绕加快推进由装备制造业大省向强省转变和把高端装备制造业发展成为国民经济支柱产业的总目标,按照“加强创新能力建设、升级产品结构、夯实发展基础、优化产业布局、转变发展方式、实施重大工程”的总体思路,推进全省装备制造业转型升级。

  (一)加强创新能力建设。全面实施创新驱动发展战略,打造装备制造重点行业创新平台,推动产学研深度融合,培育自主创新企业主体,使创新成为引领装备制造业发展的核心动力。

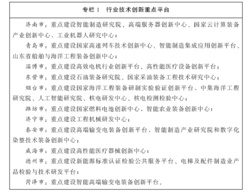
  1.打造一批行业技术创新平台。围绕重点产品,依托优势骨干企业、产业基地和园区,整合创新资源,着力建设一批装备制造业创新平台。加大创新平台资金投入,完善鼓励创新的体制机制,激发创新活力,面向全行业提供技术服务,辐射带动全省装备制造业创新发展。(省发展改革委、省科技厅、省工业和信息化厅牵头,有关市政府配合)

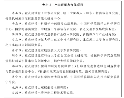
  2.实施一批高水平产学研合作项目。充分利用高等院校和科研院所人才富集、技术专业、研发力强的资源优势,积极开展产学研项目合作,加快共建一批高水平专业化研发机构,为全省装备产业提供公共技术服务支撑。完善人才引进及使用激励政策,探索产学研深度合作的有效模式和长效机制,为国内外科研机构和高等院校来山东合作发展创造有利环境。鼓励有条件的高校、科研院所和企业共建高端装备新旧动能转换公共实训基地,为培养高技术高技能人才提供支撑。(省科技厅、省工业和信息化厅牵头,有关市政府配合)

  3.培育一批自主创新能力强大的企业主体。鼓励引导企业扩大对外合作、积极引进人才,支持企业加强自主创新能力建设,加大研发投入,尽快造就一批自主开发能力强、掌控核心技术、具有市场话语权的装备制造企业,到2022年,新培育一批高水平企业技术中心,培育30家以上高端装备自主创新示范企业。引导中小微企业走“专精特新”的路子,加强专业制造、精益生产、集约经营,打造一大批行业“单项冠军”和“小巨人”,抢占生产和市场制高点。(省发展改革委、省科技厅、省工业和信息化厅牵头,有关市政府配合)

  (二)升级产品结构。依托我省装备制造业现有基础,瞄准国际高端技术方向,积极应用现代新兴技术改造提升八大传统优势装备,加快发展壮大十大新兴高端装备,实现产品结构优化升级。

  1.改造提升八大传统优势装备。汽车、机床及基础制造装备、石油化工装备、工程机械、农机装备、纺织轻工装备、电力装备、动力装备是我省的传统优势装备,要加快智能化改造,嫁接使用人工智能、现代信息等新技术,开发新功能、新产品,向高端化转型,提高发展质量和效益,巩固扩大优势地位,确保始终走在全国前列。

  汽车。以节能、新能源和智能网联汽车为主攻方向,重点发展节能型中高档乘用车、高舒适性可靠性节能型载货车、纯电动汽车等。加快应用新材料、新工艺与制造装备、新一代信息与传感技术,提高整车系统集成、发动机、自动变速器与传动总成、轻量化车身及零部件等关键技术水平,全面提升乘用车和豪华客车的安全性、舒适性、节能性及智能化程度;载货车和专用车加快向高端化、轻量化、节能化转型。积极引进或合资合作发展高端新能源乘用车,加大自主开发投入,全力提高动力电池、驱动电机、精密减速机、智能控制软件等效率、可靠性和稳定性,加快应用基于网联的车载智能信息服务系统,积极开发无线充电和无人驾驶等先进技术,推动乘用车、豪华客车、载货车及专用车加快向新能源转型,不断提高新能源汽车比重。济南、青岛、烟台、威海、临沂等市加快开发生产新型高附加值乘用车,中高档车型(含新能源乘用车)占比达到60%,建设全国重要的乘用车生产基地;济南、青岛、潍坊、聊城等市加快发展节能与新能源客车和货车,打造国际著名的节能与新能源商用车生产基地;淄博市加快建设新能源汽车用高性能电机和电池隔膜生产基地;威海、滨州市建设以汽车铝合金轮毂及活塞为核心的汽车轻量化零部件产业基地。到2022年,整车节能、环保、安全性能等均达到国内领先水平,零部件系列化、模块化、集成化程度和产品质量水平显著提高,济南、青岛、烟台、潍坊市成为千亿级整车生产基地。全省汽车产量达到270万辆(含新能源整车50万辆),乘用车占比达到65%左右,主营业务收入达到1万亿元。(济南、青岛、淄博、烟台、潍坊、威海、临沂、聊城、滨州市政府负责)

  机床及基础制造装备。以具有高速、精密、智能、复合、多轴联动、网络通信等功能的高档数控机床为主攻方向,重点发展精密级以上的车床、立(卧)式加工中心、复合加工中心、五轴联动加工中心、龙门镗铣床、深孔钻镗床、导轨磨床、智能冲压成形与板料开卷/矫平生产线等高端金切与成型机床。推进产业链上下游企业合力攻关精密与超精密机床的可靠性与精度保持性、热平衡与动态补偿、整机动态响应特性等关键共性技术,创新研发数字化、绿色化、智能化铸造、锻压、焊接、热处理、表面工程等基础制造装备,大力开发基于用户工艺需求的先进制造单元和智能加工生产线,提高水平,壮大规模,形成优势。济南市加快提升万能摆角铣头及大型激光器等技术成熟度,建设高档数控机床产业基地,打造全国领先的智能化铸锻装备、焊接及热处理装备产业基地;枣庄市重点突破高精度数控系统、高速电主轴、复合刀架研发与应用,建设高档数控机床产业基地;泰安市着力突破高效锻造装备,形成规模和技术优势;淄博市加快攻克精密伺服电机制造技术;烟台着力攻克精密数控回转工作台等关键功能部件;济宁市做大做强精密滚珠丝杠、导轨副等精密传动部件。到2022年,全省数控机床的可靠性、精度保持性、平均无故障时间及基础制造装备的绿色化、智能化水平均居全国领先地位,机床产品数控化率达到70%以上,全省主营业务收入达到2000亿元。(济南、淄博、枣庄、烟台、济宁、泰安市政府负责)

  石油化工装备。重点发展石油钻采及页岩油气专用装备,积极应用先进制造技术、新一代信息技术,提高全液压超深井钻机、模块钻机、压裂装备、固井车、压裂管柱、CNG加气成套装备等可靠性、使用寿命及智能化水平,突破高效压缩机组、关键泵阀、反应热交换器、大型空分设备、低温泵、低温/抗腐蚀传输管线等关键部件制造技术,加快研发新型地震仪、高灵敏度检波器、电磁地质导向仪等精准勘探及钻采测录装备。加大在线检测、智能远程控制与综合分析等技术应用,提升炼油、多联产煤化工、盐化、煤化、有机原料及合成材料、橡胶及塑料等生产装置的高效、节能、低耗、精控技术水平,推动石化装备向绿色、高端、智能发展。东营、烟台市重点发展海洋及复合管钻机、大型压裂车组、固井成套设备、连续油管作业车、制氮设备、水下高压防喷器、高集成化过滤分离等油气开采装备,建设国家级石油装备制造基地;淄博、滨州、德州市加快发展先进化工生产装备,形成产业优势。到2022年,石油化工大型装备数字化、智能化、绿色化水平显著提高,关键零部件和核心技术实现自主、安全、可控,全省主营业务收入达到2000亿元,成为全国重要的高端石化装备制造基地。(淄博、东营、烟台、德州、滨州市政府负责)

  工程机械。以智能化、绿色化、轻量化为主攻方向,加快应用先进设计制造、网络、数字、卫星通信、智能控制等技术,改造提升推土机、挖掘机、装载机、起重机及路面机械、道路/隧道/桩基施工机械等,实现产品自动远程定位、监控、检测、诊断、维护、预报、管理等智能化控制。推进上下游企业协同创新,加快解决液电传动技术、系统节能、数字液压、减震降噪、无人操控等关键共性技术,积极开发新能源工程机械、适应极端环境条件及城乡用小微型等细分产品,向新型多功能、高舒适性、高可靠性、高效低耗、大型化及个性化方向发展。济南、潍坊市重点发展高端盾构机、起重机、旋挖钻机;烟台、德州市加快发展高端建筑机械、路面机械等;济宁、泰安、临沂市着力发展推土机、挖掘机、装载机、平地机及矿山机械等;打造各具特色、差异化发展的工程机械产业基地。到2022年,工程机械智能化、多功能化和可靠性、节能性与耐久性水平全国领先,全省主营业务收入达到1500亿元。(济南、烟台、潍坊、济宁、泰安、临沂、德州市政府负责)

  农机装备。重点发展大功率拖拉机、变量施肥播种机、高速栽植机、大型整地机、高效能收获机、施药无人机、精量植保机、种子精选机、节能高效烘干成套装备、畜禽智能化养殖及丘陵山区用高效小型农机装备等。积极应用先进制造技术、数字技术、人工智能、远程运维等,突破高效节能、静液压传动、电液悬挂、基于路径规划智能控制、病虫草害快速识别、精准施药等关键系统与技术;提升湿式离合器、动力换挡、无级变速等关键零部件制造水平,全面提高部件配套和整机集成能力,向高端化、智能化、大型化、多功能化发展。潍坊市加快开发生产高端智能农机,建设智能农机装备产业基地;莱芜市打造全国知名的节水灌溉与水肥一体化装备产业基地;日照市重点发展智能大功率拖拉机;临沂市重点突破高端智能精量植保装备;济宁、聊城、德州市加快发展特色农机具装备,向高端智能农机具转型。到2022年,全省农机装备数字技术、网络技术、自动控制技术广泛应用,大型农机装备基本实现故障及作业性能实时诊断、远程监测及自动控制,农业机械的整体技术水平全国领先,主营业务收入达到2000亿元。(潍坊、济宁、日照、莱芜、临沂、德州、聊城市政府负责)

  纺织轻工装备。加快应用新技术、新材料、新工艺,推动纺织、造纸、食品等轻工业装备向节能高效、信息化、智能化、绿色化、高端化转型。纺织重点突破金属针布、金属槽筒等关键零部件制造工艺,加快发展圆纬针织机、多轴向经编机、数码喷墨印花机、高速梳理机、自动转杯纺设备、高端棉纺及智能印染成套装备等,引导纺纱、织布、染整企业协同创新,提高行业高效节能、智能化发展水平。造纸重点突破钢制烘缸、压力筛、高速纸浆泵等关键部件,加快发展高效制浆机、高浓度磨浆机、高速纸板机、多层特种纸机、高速切纸机、高速复卷机等。食品重点发展双辊挤浆机、螺旋润粮机、柔性制曲机、螺旋式常压连续杀菌机等,集成应用数控与人工智能技术提升固态发酵和酿造成套装备及高速食品包装(灌装)生产线的智能化水平。青岛、潍坊市加快发展以食品加工、包装为重点的高端食品加工成套装备;淄博、聊城、滨州市重点发展纸浆泵、磨浆机、压力筛等造纸装备;泰安市以智能印染成套装备、酿酒智能成套装备为重点,加快打造智能制造装备产业基地。到2022年,形成多元化、高端化、智能化、品牌化发展格局,打造全国知名的纺织轻工装备制造基地,全省主营业务收入达到1500亿元。(青岛、淄博、潍坊、泰安、聊城、滨州市政府负责)

  电力装备。以智能输变电装备、储能设备、分布式电源、微网控制为重点,加快发展特高压交流/直流输电成套设备、柔性直流输电成套设备、特高压高效变压器、智能高/低压成套开关、全封闭组合电器等。综合应用现代传感、测控、信息网络、先进制造等技术,突破局部过热、大型变压器智能检测、柔性输电、高温超导输变电等关键核心技术,实现电力装备向轻量化、模块化、成套化、绿色化、智能化发展。济南加快建设大型高效输变电、智能电网、高效充电、智能维护等高端电力装备研发制造基地;泰安、菏泽市进一步做强高效输变电装备、大型智能成套开关等电力装备。到2022年,电力装备产品系列更加丰富,配套能力更加完备,数字化、智能化水平显著提高,全省主营业务收入达到2000亿元,成为全国智能电力装备重要生产基地。(济南、泰安、菏泽市政府负责)

  动力装备。以汽车、农机、船舶、工程机械、非道路移动机械用内燃机及电动机、发电机、天然气/氢气压缩机等为重点,围绕提高装备高效节能性及智能化、数字化、绿色化水平,加强自主创新能力建设,加快应用数字芯片和智能传感器及先进控制、动力总成匹配、排气能量回收利用等先进技术,改造关键部件铸锻、机械加工及整机装配工艺,全面提升海洋工程用高性能发动机、液化天然气(LNG)/柴油双燃料发动(电)机、超大型电力推进器等产品的可靠性、稳定性及高效节能环保性能。积极应用薄钢旋锻加工、电子绕线等先进工艺,提升电机的输出效率和性能。加快发展无油静音高压节能型天然气/氢气压缩机、锂离子电池、氢燃料电池等新型动力装备。济南、青岛、烟台、潍坊、日照市加快现有发动机技术升级,形成年产300万台(套)节能高效发动机的生产规模;潍坊市加快建设氢燃料电池及百万台8AT自动变速器生产基地,创建国际化绿色动力装备城;济南、淄博、聊城市大力发展纯电动汽车用动力电池,建设全国重要的新能源汽车动力电池生产基地。到2022年,形成产品规格齐全、配套体系完善、品种系列化多元化、技术性能达到国际先进水平的高端动力装备产业基地,全省主营业务收入达到2000亿元。(济南、青岛、淄博、烟台、潍坊、日照、聊城市政府负责)

  2.发展壮大十大新兴高端装备。新一代信息技术装备、海洋工程装备及高技术船舶、先进轨道交通装备、智能制造装备、航空航天装备、机器人、节能环保装备、新能源装备、高档仪器设备、高性能医疗设备等十大新兴高端装备,我省基础好,潜力大,要加快发展壮大成新动能,努力走在全国前列。

  新一代信息技术装备。以集成电路、通信设备、工业操作系统及设备、智能制造核心信息设备为主攻方向,重点发展高性能服务器、高端容错计算机、嵌入式CPU、海量存储设备、智能计算芯片、无线移动通信、新一代网络、量子通信、工业大数据、工业互联网平台、制造物联和制造信息安全等设备,加快应用新材料、新工艺、先进制造技术,合力攻克端到端的工业软件、工业大数据管理与分析、数据驱动的构件组合、工业互联网平台、增强现实、制造信息互联互通标准与接口等关键技术,构建新一代信息技术装备产业体系。以济南、青岛、淄博、烟台、枣庄市为重点,突破集成电路芯片设计制造、支撑材料等核心技术与工艺,建设高性能集成电路生产设计基地;济南市加快发展高端容错计算机、融合架构服务器、海量存储设备等高性能、高可靠性信息基础装备,打造国际著名高端服务器制造基地;青岛市突破集成电路、柔性显示屏制造技术,提升智能家电制造能力,加快建设芯谷产业园、海尔国际信息谷,打造高端智能家电生产基地、新型显示产业基地;潍坊市加快发展智能可穿戴设备、VR虚拟现实设备、高端声学元器件、激光投影等产品,建设智能可穿戴设备和虚拟现实产业基地;聊城市加快发展新一代高性能光纤预制棒、特种光电线缆、大容量光通信芯片及模块,建设光电信息产业基地。到2022年,全省信息技术装备研发能力显著增强,高性能服务器与通信装备、集成电路及专用装备、智能终端设备生产规模和水平显著提升,主营业务收入达到5000亿元,成为全国信息技术装备重要研发生产基地。(济南、青岛、淄博、枣庄、烟台、潍坊、聊城市政府负责)

  海洋工程装备及高技术船舶。围绕服务海洋油气资源开发、深海矿产资源开发、海上岛礁利用和安全保障、深远海渔业、海洋运输与科考等,重点发展深水自升式/半潜式钻井平台、天然气水合物开采平台、智能海洋牧场、深海空间站、液化天然气/石油气船、超大型半潜式运输船、深水半潜式铺管及钻井船、生态环保远洋船舶、极地用船舶、无人艇等。加快信息技术与制造技术深度融合,突破深水锚泊及动力定位、水下自动钻探、柔性立管深海观测、水下采油树、水下高压防喷器、海底管道检测等关键系统技术与制造工艺,推动海洋工程装备和高技术船舶向智能化、综合化、高端化、多样化发展,形成覆盖科研开发、总装建造、设备供应、技术服务的完整产业链。青岛市加快发展深海空间站、超大型运输船/极地船舶、大型豪华游艇等,建设海上综合试验场和海西湾船舶与海洋工程装备产业基地;烟台市加快开发生产多功能自升式/半潜式钻井及生产平台、海洋牧场设备等,建设深水平台试航基地,打造世界领先的海洋工程装备制造基地;威海市着力发展高端客滚船、高端远洋渔船等,形成特色和优势。到2022年,超深水半潜式钻井平台等高端海洋工程装备占国内市场份额的35%、国际市场份额的25%以上,成为国际高端海洋工程装备及高技术船舶研发制造基地,全省主营业务收入达到1500亿元。(青岛、烟台、威海市政府负责)

  先进轨道交通装备。重点发展高速动车组、高速磁悬浮列车、跨座式单轨、跨线/跨网城际轨道交通装备、快速重载货车、公铁两用车、新能源城轨列车、智能检测及远程运维系统装备等。加快应用先进制造技术与工艺、新材料,提升转向架、动车组轮对、牵引电机、传动齿轮箱、高效制动器、轻量化车体等关键零部件制造水平,全力攻克高速动车组智能控制系统,做强动力驱动、传动与制动系统、受电弓及关键配套产品等,实现轨道交通装备向智能化、绿色化、轻量化、系列化、标准化、模块化方向发展。济南市重点发展30吨轴重快速重载货车,建设国际先进轨道货车生产基地;青岛市加快发展高速动车组、高档客运列车、城市轨道列车等,建设国际先进轨道交通装备产业基地;东营市加快提升高速车轮综合性能,做强高速动车组/货车/地铁车轮产业;烟台市加快建设轨道交通整车车体型材制造基地。到2022年,全省整车设计制造能力进一步增强,核心零部件配套能力显著提高,成为全国最大的轨道交通装备研发、制造和服务基地,全省主营业务收入达到2000亿元。(济南、青岛、东营、烟台市政府负责)

  智能制造装备。以智能制造控制系统、智能物流与仓储装备、智能成套生产线、增材制造装备、增减材复合制造装备、智能检测设备为主攻方向,重点发展高速重型堆垛机、智能分拣机、高速托盘输送机、智能多层穿梭车、高性能增材制造装备等,突破数字化非接触精密测量、在线无损检测、激光跟踪测量仪器、精准图像识别、可视化柔性装配及远程运维等先进技术。研发集计算、通信、控制于一体的智能制造控制系统,提升增材制造高效成形、精准分拣、快速输送、高效检测等技术稳定性与可靠性,大力开发基于用户工艺需求的智能化成套生产线,推动装备制造业转型升级。济南市重点发展智能物流、智能检测、3D打印设备,建设工业3D打印机小镇、数控激光设备产业基地;青岛市提升增材制造、电机智能生产线等制造能力,壮大规模,形成优势;泰安市加快发展印染自动化生产线、矿业综采智能成套装备、食品智能加工生产线等,建设全国先进智能制造装备生产基地。到2022年,数字化柔性化智能生产线等先进制造装备在汽车、家电、医药等重点行业成熟应用,培育若干国际知名品牌,全省主营业务收入达到2000亿元,成为全国智能制造装备重要生产基地。(济南、青岛、泰安市政府负责)

  航空航天装备。重点发展直升飞机、无人机、多用途飞机、高端液压油车、飞机牵引车及地面服务装备、航空液压件、发动机配件、航空航天电子设备等,创造条件合资合作或引进发展干支线飞机。着力突破蜂窝材料、航空航天用板(型)材、碳纤维复合材料、航空涂料和基础元器件等关键制造技术,尽快提高铝锂合金、钛合金、复合材料等加工成形制造技术,做强飞机零部件关键制造技术及装备、民机检修和改装、雷达罩维修、航空仪表维修、航空配套服务产业,提升产业配套服务能力,提高技术水平,壮大产业规模,形成后发优势。济南市依托临港航空产业园,创造条件发展飞机及零部件制造;青岛市加快建设空客H135直升机、莱西航空文化小镇项目,实现产业化、规模化;东营市加快建设商飞试飞中心东营基地及北京航空航天大学东营研究院,打造集现场试飞、地面验证及训练、测试改装、科研开发、材料及配件制造一体的空港产业园;烟台市加快推进中科卫星遥感产业园、南山航空材料产业园建设;滨州市加快开发引进轻型固定翼飞机新机型,形成规模化生产,建设沾化大高航空产业园、北海航空产业园;威海市做大机场服务装备,建设高端空港装备生产基地。到2022年,在大型民用飞机维修维护、通用飞机和无人机设计制造等领域形成产业化,全省主营业务收入力争达到500亿元。(济南、青岛、东营、烟台、威海、滨州市政府负责)

  机器人。以工业机器人、服务机器人、特种机器人等为重点,加强机械制造、控制、计算机、传感器、人工智能等多学科交叉融合力度,着力突破机器人系统集成、高精密减速机、伺服驱动器、高性能控制器、集成一体化关节、灵巧手等关键零部件及系统,提升机器人运动控制、精确参数辨识补偿、信息技术融合、影像定位与导航精度等性能,全面提高焊接、搬运、涂装等领域工业机器人的速度、载荷、精度、自重比、平均无故障时间等主要技术性能。加强机器人深度学习、人机共存、高度仿生等国际前沿技术研究,研发高智能助老助残、家庭服务、公共服务、医疗康复、电力巡检、消防救援等服务与特种作业机器人。济南、青岛市全力提升机器人稳定性、可靠性,建设工业机器人产业集群;东营市加强特种机器人研发力度,做强消防防爆/城市地下综合管廊巡检机器人等,形成特色优势;泰安市加强生肌电感知与脑机交互技术研究,加快应用新材料和新工艺,提升产品适人性,建设医疗康复机器人产业基地;烟台、潍坊市加强机器人集成技术研究,培育全国先进机器人集成服务商;威海市进一步提高医疗机器人技术水平,开发系列化高精化产品,建设以微创手术、骨科复位机器人为重点的医疗服务机器人产业基地。到2022年,龙头企业技术创新能力和国际市场参与能力明显提升,关键零部件制造与整机集成技术显著增强,建成全国领先的机器人产业基地,全省主营业务收入达到500亿元。(济南、青岛、东营、烟台、潍坊、泰安、威海市政府负责)

  节能环保装备。以大气治理、污水污泥处理及回用、土壤污染修复、固体废弃物处理及资源化利用等设备为重点,加快应用新一代信息技术、先进制造技术与工艺,改造提升工业领域脱硫/脱硝/除尘处理、水污染防治、噪声与振动控制、废旧电子电器/报废汽车/废金属智能化拆解及综合利用、废轮胎/废塑料热裂解等装备。加强产学研用协同创新,攻克绿色发展急需的高效节能和先进污染防治装备,提升模块化设计、标准化制造、物联网应用、机器人参与、自动化控制等技术集成水平,向智能化、数字化、高效化、绿色化发展。济南市加快发展工业脱硫除尘大气环保装备;东营市加快油田污泥污水高效处理设备研发进度,尽快形成产业化;潍坊市建设污水污泥处理及循环利用环保装备产业基地;德州市重点发展城市垃圾综合利用成套装备。到2022年,培育一批具有系统设计、设备制造、工程施工、调试维护、运营管理一体化综合服务能力的龙头企业,建成由龙头企业引领、中小企业配套、产业链协同发展的先进节能环保装备产业体系,全省主营业务收入达到2000亿元。(济南、东营、潍坊、德州市政府负责)

  新能源装备。以新一代核电、生物质能、氢能、可燃冰、海洋能、地热能等清洁能源为主攻方向,大力发展新型清洁能源装备。烟台市围绕华龙一号、AP1000、高温气冷堆、海上浮动堆等,加快提升钢制安全壳、结构模块、设备模块、一体化堆顶组件、核电法兰、铸造主管道、稳压器、主泵泵壳、核燃料处理等核电关键设备制造工艺,强化自主研发能力建设,壮大产业规模和竞争实力,建设国家级核电装备生产基地;济南市重点突破核电材料及核压力容器,做强生物质颗粒再生成套装备,积极推进济南“中国氢谷”建设,打造全国领先的氢能源装备产业基地;青岛市加强潮汐能、地热能、海洋波浪能、海流(潮流)能、温差能等新能源综合利用前沿技术与装备研发,形成新的优势产业。到2022年,以绿色低碳、节能高效、多元互补、智慧互联为主要特征的清洁能源装备持续壮大,成为全国重要的高端能源装备研发制造基地,全省主营业务收入力争达到1000亿元。(济南、青岛、烟台市政府负责)

  高档仪器设备。以工业、农业、航空航天、轨道交通、智能制造、电力、科技、环保、国防等领域快速增长的高档仪器设备需求为导向,重点发展工业在线分析仪表、机械装备功能检测设备、科研检测分析仪器、食品化学及医疗检测仪、石油地质勘探仪、煤矿安全监测系统、环境保护检测仪、电力电子监测仪器、机器人用传感器、播种施肥检测传感器、药肥喷量智能传感器、智能化仪表、微机电系统(MEMS)等。积极开发具有数据存储和处理、自动补偿、远程调整优化、通信功能的低功耗、高精度、高可靠性、高性价比的多变量传感器模组,推动仪器仪表向嵌入式、微型化、模块化、智能化、集成化、网络化发展。济南市加快发展食品和医疗检测仪器,形成规模优势;青岛市突破精准环境检测设备,引领产业向高端升级,建设全国领先的环境检测设备产业集群;潍坊市提升影视传媒和摄像设备技术水平,发展壮大产业规模;泰安市发挥校企合作优势,建设全国先进煤矿安全监测设备生产基地;临沂市提升计量仪表数字化、智能化水平,打造高端仪表产业集群。到2022年,形成一批具有较高技术水平的高端产品,培育一批具有较强竞争力的领军企业,打造全国高端仪器设备制造强省,全省主营业务收入达到2000亿元。(济南、青岛、潍坊、泰安、临沂市政府负责)

  高性能医疗设备。以高端医学影像、先进治疗、临床检验、健康监测和康复等设备为重点,加强数字技术、人工智能与医疗科学深度融合及渗透,围绕医疗设备可靠性、健康大数据、智能深度学习影像诊断系统、超导磁共振成像系统(MRI)、手术导航系统及远程医疗系统等关键技术,开展多学科协同创新。大力发展高端CT机、高性能彩色超声成像设备、数字化X射线机(DR)、肿瘤放疗一体化设备、医用电子直线加速器、高性能呼吸机、全自动血型分析仪、血液分离净化器、电子内窥镜、全自动检测设备、精准基因测序仪等,加快研发重大疾病及慢性病筛查设备、智能康复辅助设备等,推动产业向宽系列、多领域、高端化、智能化、集群化发展。淄博市加快突破彩色能谱CT软件与整机系统、影像引导调强放疗系统、全自动血型分析仪等,建设高端医学影像设备基地;潍坊市加强磁共振成像核心部件及整机装备技术研究,建设高端磁共振装备产业基地;泰安市以智慧康复机器人、康复辅助器具为重点,建设国家康复辅助器具发展试点城市;威海市加快建设高端医疗器械产业基地。到2022年,突破一批共性关键技术和重要设备,培育一批在国内领先的高端医疗设备生产企业,全省主营业务收入达到500亿元。(淄博、潍坊、泰安、威海市政府负责)

  (三)夯实发展基础。围绕重大装备和高端装备配套需求,实施强基“一条龙”应用计划,重点发展机械基础件、基础材料、基础制造工艺和产业技术基础,为装备制造业转型升级提供坚实支撑。

  机械基础件。重点发展高速精密轴承、精密齿轮及传动装置、精密滚珠丝杠及直线导轨副、高压液压元件和大功率液力元件、高频响气动元件、高可靠性密封件、高强度紧固件、精密模具、高应力高可靠性弹簧、高可靠性联轴器、制动器、离合器等,加快应用新技术、新材料、新工艺,推广数字化、智能化生产技术,全力提高产品一致性、可靠性、稳定性和使用寿命,为高端装备发展提供基础配件保障。到2022年,全省基础件质量水平全面提升,充分满足装备制造业高质量发展需求。

  基础材料。加快提高关键基础零部件所需的高品质结构材料和工艺材料的理论研究深度与应用工艺能力。结构材料重点发展高性能结构钢、高温合金、高压精密液压铸件用铸铁、高性能柔性石墨密封材料、F/H级亚胺薄膜、特高压绝缘材料、碳纤维复合材料、液压泵用双金属烧结材料等,突破钛合金、高强铝合金、高温合金及高温高强度工程材料、增材制造专用材料及粉末冶金材料应用工艺。工艺材料重点发展模具钢、高强高韧焊接材料、超硬刀具材料、环境友好型涂料和润滑剂等,为高端装备产品生产提供先进优质的基础材料保障。到2022年,全省在重点领域材料应用研究取得重大突破,基础材料支撑作用显著提升。

  基础制造工艺。以支撑先进绿色制造的铸造、锻压、焊接、热处理、表面处理、切削加工及特种加工等发展为重点,加快研发增材制造用高性能金属粉末制备、高效增材制造、精密及超精密加工、超大型构件成形、复合材料构件制造、复杂铸件无模成形、先进传感器制造等先进工艺,积极应用先进数字智能控制技术,推动基础制造工艺向精准化、绿色化、高效节能方向转型,为装备制造业升级提供可靠工艺技术保障。到2022年,全省先进制造工艺体系基本建成,接近或达到国际先进水平。

  产业技术基础。针对装备制造业重点领域和行业发展需求,围绕可靠性试验验证、计量检测、标准制修订、认证认可、产业信息、知识产权、服务外包、人才培训等技术基础支撑能力,创建一批产业技术基础公共服务平台,开展产品可靠性、稳定性、一致性、安全性和环境适应性等关键问题研究。每年遴选一批产品质量监督检验、产业技术服务、人才培养等高水平公共服务平台,促其加快发展壮大,为产业提供技术基础服务。到2022年,建成较完备的产业技术基础体系。(省科技厅、省工业和信息化厅、省市场监管局牵头,有关市政府配合)

  (四)优化产业布局。统筹考虑区位、交通和资源等条件,结合现有产业基础和未来发展空间,将十大新兴高端装备重点布局在胶济和京沪高铁沿线城市,着力培育济南、青岛、烟台三大核心区,打造集聚胶济和京沪铁路的产业带,辐射带动周边市优化产业布局,推动产业集聚向产业集群转型,到2022年,构建起“三核引领、一带支撑”的高端装备产业格局,济南、青岛、烟台每个市重点发展5—6类产品,产业规模占全省的60%以上,高铁沿线的淄博、枣庄、潍坊、济宁、泰安、威海等市,每个市主攻2—3类优势产品,发展特色,形成优势。八大传统装备主要依托现有基础,引导生产规模大、企业资源多、产业配套全、发展前景好的市,以龙头骨干企业为核心,推动产业链向龙头企业集聚,建设产业集群。每个市依托重点开发区围绕重点优势产品,以龙头骨干企业为核心,规划建设产业园区,完善配套政策,吸引上下游企业进园入区,打造特色优势产业集群,形成各具特色、优势互补、错位发展的产业格局。(省发展改革委、省工业和信息化厅、省商务厅牵头,各市政府负责)

  (五)转变发展方式。

  1.加快向智能制造转变。积极应用自动化技术、信息技术、网络技术、数字技术改造传统生产方式,建设无人生产线、数字化车间、智能工厂。引导企业加快研发智能化装备及成套生产线,推进嵌入式软件、互联网、传感器、人工智能等技术在装备产品上的应用比重,提高装备产品智能化水平,推动重大成套装备向精密化、数字化、自动化、集成化、智能化发展。大力推行智能制造生产新模式,在全省组织开展智能制造转型升级活动,举办智能制造知识专题培训,提高企业家对智能制造的认识;每年筛选30家左右重点企业进行智能制造试点示范培育,打造智能制造样板;实施“1+N”带动提升行动计划,依托智能制造标杆企业,复制推广成熟的智能制造新模式,推动全省装备制造业由传统制造方式加快向智能制造方式转变。

  2.加快向服务型制造转变。积极引导装备制造业与服务业融合发展,提高服务增值在装备制造价值链中的比重。大力发展与制造业密切关联的产品设计、技术服务、维护维修、人员培训、咨询及信息等服务业,鼓励发展检验检测等专业化技术服务,积极推广大型成套装备融资租赁服务模式,推动大中型装备制造企业加快向系统总集成、设备总成套、工程总承包、总体解决方案供应商转型,实现单纯装备制造向“制造+服务”转变。

  3.加快向绿色制造转变。围绕绿色制造技术创新及产业化应用,在产品设计、生产、服务各个环节,积极采用新理念、新工艺、新技术、新材料,发展高效、节能、节材、减排型绿色产品。积极开展再制造产品设计、剩余寿命评估、无损拆解、微纳米表面工程等技术研究,建立完善再制造技术规范、标准和评价体系,在汽车零部件、工程机械、动力装备、铸锻装备等领域大力推行回收利用和再制造。在铸造行业推行绿色共享制造转型升级活动,选择1—2个市进行绿色共享铸造试点,实施高水平技术改造,建设铸造共享园区,整合优化产业链资源,促进企业、园区、行业间链接共生、原料互供、资源共享,发展循环经济和共享经济,加快构建高效、清洁、低碳、循环的绿色制造体系。(省工业和信息化厅负责,各市政府配合)

  (六)实施重点工程。

  1.开发一批重大技术装备。围绕建设全国一流的高端装备制造强省,聚焦国际前沿高端技术,组织装备生产企业、科研单位和装备用户建立重大技术装备攻关联合体,每年开发100个左右对产业具有重大带动和战略引领作用的标志性首台(套)技术装备,掌握一批高端装备设计制造关键核心技术,形成自主知识产权和自主品牌。推动一批首台(套)高端装备在关键领域、重大工程实现示范应用,鼓励企业积极购买和使用首台(套)高端装备,落实首台(套)技术装备及关键核心零部件保险补偿机制,促进高端装备开拓市场。依托重大工程建设,支持用户、制造企业与科研机构组成产业联盟参与工程招投标,联合开发大型高端成套装备。(省发展改革委、省科技厅、省工业和信息化厅、省财政厅负责,各市政府配合)

  2.培育一批行业领军企业。实施装备制造业领军企业培育计划,支持开发能力强、经济效益好、发展潜力大、带动作用强的龙头企业,整合国内外创新资源,在全球范围内开展创新链和价值链布局,与国际一流科研机构、跨国企业联合建立创新中心,或引进国内外先进技术、收购兼并境外拥有先进技术的企业和研发机构,开展前沿技术攻关和重大战略产品开发。建立行业领军企业库,每年遴选一批龙头骨干企业,入库重点培育,动态考核管理,优先支持企业新项目建设、实施兼并重组、国内外高端品牌并购,迅速做大做强,根据领军企业对地方财政贡献情况,给予地方政府财政奖励。(省发展改革委、省工业和信息化厅、省财政厅负责,各市政府配合)

  3.树立一批自主创新示范企业。开展高端装备自主创新示范企业培育和协同创新建设。每年遴选10家左右自主创新投入大、产品技术先进、市场竞争力强、发展后劲足的企业,作为高端装备自主创新示范企业进行培育。鼓励“产学研用”协同创新,搭建多主体协同、跨区域合作、创新资源共享的协同创新平台,实施重大共性关键技术攻关和成果转化,省财政统筹现有资金给予支持。对新认定的国家制造业创新中心、国家产业创新中心、国家技术创新中心、国家重点实验室等高端协同创新平台,省财政给予贴息、奖补或股权投入支持。(省科技厅、省工业和信息化厅、省财政厅负责,各市政府配合)

  4.建设一批特色产业集群。依托传统装备优势地区和新兴装备核心区及产业带城市,加快建设产业集群,发挥龙头骨干企业吸引作用,将配套企业纳入供应链管理、质量管理、标准管理、合作研发管理等,提升专业化协作和配套水平。支持建设集群公共服务平台,打造协同制造和协同创新链,增强集群竞争优势。鼓励产业集群制定区域品牌发展战略,开展区域品牌策划及多种形式的宣传推广,共同创建区域品牌。积极引进强链补链重大项目、吸引高端人才和优秀团队加入,打造产业集聚度高、布局结构优、规模体量大、延伸配套好、支撑带动力强的特色优势装备产业集群。注重发挥开发区在打造装备制造业产业集群的作用,每年遴选一批产业集群进行重点培育,实行动态考核管理,对集群效应显著、配套协作紧密、要素配置精准、绩效考核优秀的市、县(市、区)和开发区,按规定纳入省政府专项考核激励。(省发展改革委、省工业和信息化厅、省财政厅、省商务厅负责,各市政府配合)

  5.推广一批新业态新模式。以工业互联网、服务型制造、智能制造和绿色制造等为重点,大力发展新业态新模式,创建产业发展新体系。推动工业互联网与装备制造业深度融合,建设山东省铸装工业云服务平台,打造产能共享、设备共享、标准与检验检测共享、技术服务与人才共享、线上交易、网络协同等产业发展新模式,整合资源、提升效率、缩短链条、降低成本,提升产业运营效能。推广服务型制造、智能制造和绿色制造新模式,每年遴选一批标杆企业,开展“1+N”带动提升行动,指导标杆企业辅导带动相关企业加快发展新业态,复制新模式,发展共享经济,通过标杆复制推广和应用,实现做大一个、跟进一批、带动一片,全面提升装备制造业发展新经济、提升价值链的能力和水平。(省工业和信息化厅、省财政厅负责,各市政府配合)

  6.打造一批国际知名品牌。实施标准质量品牌提升战略,强化标准引领,对接国际、国内先进标准,建立完善重点行业标准和技术规范,鼓励企业主导制定国际标准、国家标准或行业标准,推动专利技术向标准转化,对符合条件的给予奖励。引导企业强化质量管理体系建设,探索建立先进质量管理模式,推广先进质量管理方法,广泛开展质量提升行动,全面提升产品质量,加强质量标准体系建设,积极推广先进成型和加工方法、在线检测装置、智能化生产等,提升产品性能稳定性、质量可靠性和环境适应性。鼓励企业加强品牌建设,专注细分市场产品创新和品牌建设,支持自有品牌在境外注册商标和申请专利,鼓励企业、协会利用国际产能合作、国内外重大展览活动等宣传品牌,着力打造一批装备制造业集群区域品牌,对认定的国家级产业集群区域品牌,市、县(市、区)财政给予奖励,省财政给予适当奖补。(省工业和信息化厅、省财政厅、省商务厅、省市场监管局负责,各市政府配合)

  四、保障措施

  (一)加强组织领导。装备制造业转型升级事关全省新旧动能转换重大工程建设,各市要高度重视,根据本实施方案,制定工作措施,落实部门责任,加强工作考核,加快推进本市转型升级。省有关部门建立联席会议制度,加强部门合作,创新协调机制,统筹资金安排,健全政策措施,形成推动装备制造业高质量发展的工作合力。(省工业和信息化厅牵头,省发展改革委、省科技厅、省财政厅、省农业农村厅及各市政府配合)

  (二)完善体制机制。深化放管服改革,按照权力和责任同步下放、调控和监督同步加强的要求,加大简政放权力度,建立以负面清单为主的产业准入制度,营造宽松便捷的市场准入环境、公平有序的市场竞争环境、安全放心的市场消费环境。强化政府服务,建立省、市、县三级政府企业服务“直通车”制度,帮助企业协调解决发展中遇到的困难和问题,支持企业加快发展。(省发展改革委、省工业和信息化厅、省商务厅、省市场监管局及各市政府负责)

  (三)落实扶持政策。认真贯彻国家支持装备产业发展的相关政策,支持企业积极承担国家重大专项。落实我省支持实体经济发展及新旧动能转换一揽子政策,每年筛选一批重大技术装备协同创新、产业集群建设、公共服务平台、智能制造与绿色制造等项目给予重点支持,提高企业转型升级积极性,推动产业加快转型。(省发展改革委、省科技厅、省工业和信息化厅、省财政厅负责,各市政府配合)

  (四)强化金融服务。建立重点企业和重大投资项目推介机制,每年向商业银行和高端装备股权投资基金推介100个以上优质企业和重大项目,精准对接重点企业融资需求。大力发展政府性融资担保机构,深入开展“政银保”贷款保证保险业务,加大创业担保贷款财政贴息政策支持力度,支持开展新旧动能转换金融产品创新。鼓励企业直接融资,对在主板、中小板、新三板及区域性股权市场上市、挂牌或市场化债转股的企业,省财政按规定给予奖补。(省发展改革委、省工业和信息化厅、省财政厅、省地方金融监管局、省税务局、人民银行济南分行负责)

  (五)培养人才队伍。发挥高端装备专家智库作用,为新技术新工艺新产品引进吸收、转型升级和结构调整提供咨询。大力开展“招才引智”工作,广泛吸引国内外高端人才、顶尖团队来山东发展。充分利用高等院校和科研院所人才资源,探索建立校企人才与技术对接交流机制,促进高校人才资源和科研成果加快向企业转化,加大职工教育培训投入,为转型升级提供强有力的人才支撑。(省教育厅、省科技厅、省工业和信息化厅、省人力资源社会保障厅、各市政府负责)

  (六)扩大对外合作。抓住“一带一路”建设和新一轮扩大开放重大机遇,着力扩大对外合作的深度和广度。以新能源汽车、飞机、高档数控机床与机器人、智能制造装备、智能农机、高档仪器设备等高端装备为重点领域,以世界500强企业和全球行业龙头企业为重点方向,定期组织海外招商引资招才引智活动,健全重大外资项目跟踪服务机制和重点外资企业服务机制,为外商投资创造良好环境。鼓励企业积极开展对外产能和装备合作,组织企业参加国际展览会,宣传品牌,开拓市场。(省发展改革委、省工业和信息化厅、省商务厅、各市政府负责)

  (七)健全协会组织。由省机械设计研究院牵头,联合有关企业、科研院所成立山东省高端装备产业协会。支持海洋工程装备、轨道交通、智能制造和机器人等领域龙头骨干企业联合上下游企业成立行业协会、学会、联盟等行业组织。发挥行业组织作用,积极开展行业发展形势分析研究,制定行业规范条件和产品标准,促进行业自律,推进产业链配套和协同创新,进行企业技术指导和职工培训,组织开展国际合作交流,联合开拓国际市场,协助政府研究制定产业政策,促进装备产业健康有序发展。(省工业和信息化厅、省民政厅负责,各市政府及行业协会配合)

  抄送:省委各部门,省人大常委会办公厅,省政协办公厅,省监委,省法院,省检察院。各民主党派省委,省工商联。

山东省人民政府办公厅2018年12月29日印发



友情链接: 乐竞(中国)lejing·官方网页版 电工仪器仪表分会 仪表功能材料分会 山东省机械设计研究 山东机械工业协会

2011-2025 @Copyright 乐竞(中国)lejing·官方网页版     地址:济南市解放路134号 
邮编:250010    邮箱:sddqybxh@163.com     ICP备案号:鲁ICP备2021030682号-1
电话:0531-85065753   传真:0531-85065753
网站地图   网站隐私安全说明 网站版权声明